各有关高校:
为全面落实《国家中长期教育改革和发展规划纲要(2010-2020年)》,进一步推进实践育人工作开展,加强就业与创业教育,促进创新人才成长,推动经管与财经类专业的实践教学改革,提高人才培养质量;高等学校国家级实验教学示范中心联席会经管学科组与中国管理现代化研究会决策模拟专业委员会共同决定举办“第九届(2018)全国高等院校企业竞争模拟大赛全国赛”,比赛分为全国预赛、复赛、半决赛,利用互联网远程进行,总决赛现场集中进行。比赛具体组织办法,请参阅《第九届(2018)全国高等院校企业竞争模拟大赛全国赛章程》。
1983年北京大学光华经济系教师张国有和王其文等开始研发企业经营决策模拟系统,并在教学中使用。自2010年起,全国高等院校企业竞争模拟大赛已成功举办了八届。实践证明,这种比赛对促进管理理论与实践的结合、促进院校之间的交流、培养学生的竞争意识和团队合作精神具有重要意义。本届大赛由高等学校国家级实验教学示范中心联席会经管学科组和中国管理现代化研究会决策模拟专业委员会联合主办,总决赛将于2018年4月26-28日在西南政法大学 集中进行。
由于该赛项规定了各学校参赛队伍的名额上限,建议各学校统一组织校内预选赛,推荐优秀队伍参赛;学校参赛队名额的确定由各学校或学院相关指导老师负责。
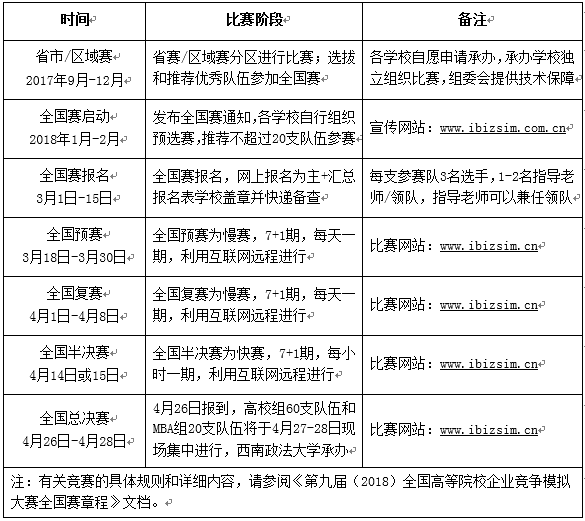
一、赛程安排

二、报名费用
全国高等院校企业竞争模拟大赛全国赛预赛、复赛、半决赛不收取任何费用,总决赛参赛费每支队伍1800元;由大赛组委会委托“北京金益博文科技有限公司”统一代收,并开具“参赛费”发票。
三、比赛平台
本届全国赛比赛平台采用新版企业竞争模拟系统(iBizSim企业竞争模拟系统),比赛网站:http://www.ibizsim.cn,北京金益博文科技有限公司提供比赛软件平台和技术支持服务;各高校自行组织校内预选赛,可免费申请赛区管理员账号,有效期三个月。
四、联系方式
高等学校国家级实验教学示范中心联席会经管学科组
中国管理现代化研究会决策模拟专业委员会
全国企业竞争模拟大赛组委会
学科组秘书:杨海军,0531-88361816
大赛组委会:朱斌丹,13366902935
报名咨询电话:010-68947879,13366902935
大赛组委会邮箱:ibizsim@163.com
全国企业竞争模拟大赛官方QQ交流群:278619466、278618499、278619049、278859470。
希望各高等院校单位密切配合,精心准备,共同组织好本次大赛,推动高等院校实验教学的创新与发展!
高等学校国家级实验教学示范中心联席会
高等学校国家级实验教学示范中心联席会经管学科组
中国管理现代化研究会决策模拟专业委员会
二〇一八年一月十五日
